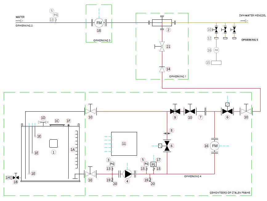
Elektronisch schuimbijmengsysteem
Precieze schuim bijmenging is essentieel voor brandblusinstallaties. NFPA 11 schrijft verschillende methodieken voor over de wijze van injecteren van schuimconcentraat in een schuimblussysteem. Het Elektronisch BijmengSysteem (EBS) van InnoVfoam voldoet aan deze regelgeving. Het EBS is accuraat, simpel, compact en geschikt voor alle typen schuimconcentraten en blusschuimsystemen. De grootte van de bijmengrange maakt het geschikt voor zowel sprinkler als deluge toepassingen. Dankzij de InnoVfoam software opereert het systeem zonder dedicated elektrisch gestuurde control valves. Speciale flowmeters die de snelheid controleren en de VdS-gekeurde pomp garanderen correcte bijmenging binnen de gewenste flow.Precieze schuim bijmenging is essentieel voor brandblusinstallaties. NFPA 11 schrijft verschillende methodieken voor over de wijze van injecteren van schuimconcentraat in een schuimblussysteem. Het Elektronisch BijmengSysteem (EBS) van InnoVfoam voldoet aan deze regelgeving.
Het EBS is accuraat, simpel, compact en geschikt voor alle typen schuimconcentraten en blusschuimsystemen. De grootte van de bijmengrange maakt het geschikt voor zowel sprinkler als deluge toepassingen. Dankzij de InnoVfoam software opereert het systeem zonder dedicated elektrisch gestuurde control valves. Speciale flowmeters die de snelheid controleren en de VdS-gekeurde pomp garanderen correcte bijmenging binnen de gewenste flow.
Drawing



